伟德国际1946官网
学院首页
伟德概况
学院简介
现任领导
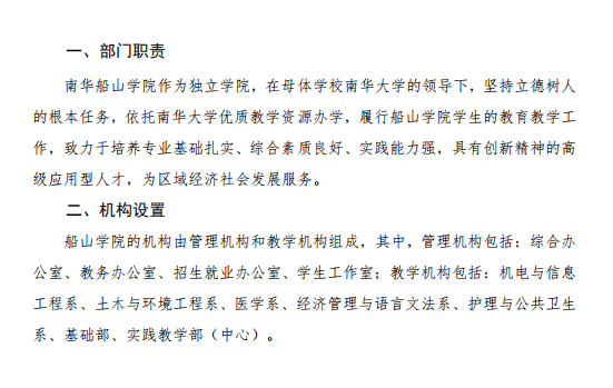
机构设置
历任领导
新闻公告
通知公告
学院新闻
党群工作
教育教学
教学动态
信息服务
伟德国际
招生工作
就业工作
学工天地
制度建设
学工动态
成长辅导
船山学子
热点新闻
新闻公告
学院首页
>>
新闻公告
>>
通知公告
>> 正文
伟德国际19462022年决算公开说明
2023年09月19日
附件【
伟德国际19462022年决算公开表.xlsx
】
已下载
次